이 글은 왜 기간을 무한대로 한 복리계산 값이 $e^r$이 되는지, 미래가치(Future Value)의 계산이 왜 $FV = PV \cdot e^r$이 되는지, 그리고 자연상수 혹은 오일러 수(Euler's Number)라고 불리는 $e$가 무엇이고 어떻게 계산되고 의미는 무엇인지를 설명한다.
$e$란 무엇?
$e$는 자연상수 혹은 오일러 수(Euler's Number)라고 불리고, 값은 무리수로서 약 $2.718...$ 정도의 값을 가진다.
자연계의 현상을 잘 설명한다고 해서 자연상수로 불리고, $e$를 밑수로 하는 로그를 자연로그라고 하고 $\ln$으로 표기하기도 한다.
$$\ln x = \log _{e}{x} $$
$e$ 구해보기
$e$값이 어떻게 되는지 구하는 것은 크게 2가지 방법이 있다.
하나는 $y=e^x$일 때 미분값이$y'=e^x$가 되는 성질을 이용해서 값을 구하는 방법이고, 또 하나는 매클로린급수를 이용해서 다항식을 만든 후 구하는 것
1) 미분값이 자기 자신이 되는 것을 이용한 계산
$e$의 값은, 지수 함수인 $y=a^x$에서 $y' = (a^x)' = a^x$가 될 때의 $a$값이다. 즉, 지수함수를 이루는 $y=a^x$에서 미분 값이 자기 자신이 될 때의 $a$ 값이다.
| 왜 $y=e^x$를 미분하면 $e^x$로 자기 자신이 되는지 의아해 할 필요 없다. 그렇게 될 때의 $a$값을 $e$로 정했기 때문이다. $y=a^x$ 형태의 지수함수는, 미분을 하면 다시 어떤 지수함수로 되는 현상을 보이는 것은 알고 있었던 사실이었다. 그런데, a가 2에서 3사이의 어떤 수를 기준으로 해서, 그 수보다 크면 미분값이 오히려 원래의 함수보다 더 크고, 그 수보다 작으면 미분값이 원래의 함수보다 작다는 것이 관측되었다. 그리고 그 값을 e로 부르기로 했다. 그렇게해서 구한 것이 e이기에, 당연히 $y=e^x$를 미분하면 그대로 $e^x$가 되는 것이다. |

e값을 구하려면, 미분 값이 자기 자신이 될 때의 $a$가 $e$이기에, $y=a^x$를 미분하고 그 값이 $a^x$가 될 때의 조건을 찾으면 된다.
구해보도록 하자.
미분이라는 것은 $x$에 대한 단위 증가분을 0에 가깝게 작게 할 때의 y의 증가분과의 비이다.
$$ \frac {dy}{dx} = \lim _{\Delta x \rightarrow 0}{\frac {y+\Delta y}{x + \Delta x}}$$
이제 위와 같은 미분의 정의를 $y=a^x$에 적용해 볼 텐데, $y=a^x$에 직접 적용하지 않고, 이를 로그($\log$)로 변환한 후 미분을 할 것이다. ( $y=a^x$에 대해 직접 적용하지 않는 이유는, 직접 적용해보면 계산이 복잡해지고 원하는 결과가 나오지 않는 것을 이미 알고 있기 때문이다. 해보면 잘 안된다. ^^ )
$y=a^x$를 로그로 변환하면,
$$ x=\log _{a}{y}$$
미분을 위해 증분값 $\Delta x$와 $\Delta y$를 더해보면,
$ x + \Delta x = \log _{a}{(y + \Delta y)}$
$ \Delta x = \log _{a}{(y+\Delta y)}-x $
여기서 $x=\log _{a}{y}$이므로,
$\Delta x = \log _{a}{(y+\Delta y)} - \log _{a}{y} = \log _{a}{\frac {y+\Delta y}{y}} = \log _{a}{(1+\frac {\Delta y}{y})}$
$y$에 대한 증분값 $\Delta y$를 적용해보면 즉, 양변에 $\frac {1}{\Delta y}$를 곱하면,
$\frac {\Delta x}{\Delta y} = \frac {1}{\Delta y} \log _{a}{(1+\frac {\Delta y}{y}) }$
여기서 좀 트릭이 들어가는데, $\log$안에 있는 $\frac {\Delta y}{y}$를 t로 놨을 때 $(1+t)^{\frac {1}{t}}$의 형태가 되게 하기 위해, $\frac {\Delta y}{y}$의 역수인 $\frac {y}{\Delta y}$를 지수승으로 한다. 그리고 $\log _{a}{N^P} = P\log _{a}{N}$이 되는 로그의 성질을 이용하면, 식에 있는 $\log _{a}{(1+\frac{\Delta y}{y})}$는 다음과 같이 된다.
$$ \log _{a}{(1+\frac {\Delta y}{y})} = \frac {\Delta y}{y} \log _{a}{(1+{\frac {\Delta y}{y}})^{\frac {y}{\Delta y}}} $$
따라서,
$\frac {\Delta x}{\Delta y} = \frac {1}{\Delta y} \frac {\Delta y}{y} \log _{a}{(1+{\frac {\Delta y}{y}})^{\frac {y}{\Delta y}}}=\frac {1}{y} \log _{a}{(1+{\frac {\Delta y}{y}})^{\frac {y}{\Delta y}}}$
이제 $\Delta y \rightarrow 0$으로 가는 극한값을 취해보면,
$\frac {dx}{dy} = \lim _{\Delta y \rightarrow 0}{\frac {\Delta x}{\Delta y}} = \frac {1}{y} \log _{a}{ \lim _{\Delta y \rightarrow 0}{ {(1+\frac {\Delta y}{y})}^{\frac {y}{\Delta y}} } }$
여기서 $\lim _{\Delta y \rightarrow 0}{ {(1+\frac {\Delta y}{y})}^{\frac {y}{\Delta y}} } = A$로 치환하면,
$\frac {dx}{dy} = \frac {1}{y} \log _{a}{A}$
구하려는 미분값은 $\frac {dy}{dx}$이다. 따라서, $\frac {dx}{dy}$의 역수를 취해서 $\frac {dy}{dx}$가 되게 하자.
$\frac {dy}{dx} = {y} \frac {1}{\log _{a}{A}} $
$y=a^x$이므로,
$\frac {dy}{dx} = {a^x} \frac {1}{\log _{a}{A}} $
유도과정이 좀 복잡했지만, 이제 드디어 $y=a^x$를 미분했을 때 자기 자신인 $a^x$가 될 수 있는 힌트를 찾았다.
즉, 위 미분식에서 $\frac {1}{\log _{a}{A}}=1$이 되면 되겠다. 그러면, $\frac {dy}{dx} = a^x \cdot 1 = a^x$가 될 것이다.
$\frac {1}{\log _{a}{A}}=1$이 되려면 $\log _{a}{A}=1$이라야 하고, 이것은 $a=A$일 때이다.
즉, $a=A$일 때 $y'=(a^x)'=a^x$가 되고, 이 때의 $A$가 오일러 수 $e$이다.
그렇다면 $A$의 값은 어떻게 될까? 위에서 $A = \lim _{\Delta y \rightarrow 0}{ {(1+\frac {\Delta y}{y})}^{\frac {y}{\Delta y}} }$였다.
이 식에서 $t=\frac {\Delta y}{y}$로 치환하면, $\Delta y \rightarrow 0$일 때 역시 $t \rightarrow 0$이기에, $A$를 $t$를 이용해서 표현할 수 있다.
$$ A = \lim _{t \rightarrow 0}{ {(1+t)}^{\frac {1}{t}} }$$
이 식에서 $t$의 값을 0에 가깝게 넣어 보면 A의 값이 나온다.

| A의 값을 $\lim _{t \rightarrow 0}{(1+t)^{\frac {1}{t}}}$가 아닌 $\lim _{t \rightarrow \infty}{(1+\frac {1}{t})^t }$와 같이 나타낼 수도 있다. 똑같은 말이다. 또한 $t$ 대신에 다른 문자를 사용해도 똑 같다. 예를 들어 $n$을 사용한다면 $e = \lim _{n \rightarrow 0}{(1+n)^{\frac {1}{n}}}$ |
2) 매클로린 급수 이용한 계산
위와 같이 미분값이 자기 자신이 된다는 것 말고, 매클로린 급수라는 것을 이용해서도 $e$값을 구할 수 잇다.
매클로린급수(Maclaurin's Series) 혹은 매클로린 전개로 불리는 것은, 아래와 같은 형태의 식으로, 어떠한 함수라도(사인 함수, 지수함수라도) 이러한 다항식 형태로 표현할 수 있다.
$$ f(x) = a_0 + a_1 x + a_2 x^2 + a_3 x^3 + a_4 x^4 + a_5 x^5 + a_6 x^6 +... \quad \quad (식 1)$$
이것을 시그마($\sum$)를 이용해서 쓰면,
$$ f(x) = \sum _{n=0}^{\infty}{a_n x^n} \quad \quad (식 2) $$
이때, 계수 $a_n$은 다음과 같이 구해진다. (계수가 왜 이렇게 구해지는지 자세히 알고 싶다면 여기 참조)
$$ a_n = \frac {f^{(n)}(0)} {n!} \quad \quad (식 3)$$
이제 $y=e^x$에 대해 매클로린 전개를 해보자.
먼저 (식 3)을 이용해서 계수를 구해보면 아래와 같다.
$$a_0 = \frac {f(0)} {0!} = \frac {1}{1} = 1 $$
$$a_1 = \frac {f'(0)} {1!} = \frac {1}{1!} $$
$$a_2 = \frac {f''(0)} {2!} = \frac {1}{2!} $$
$$a_3 = \frac {f'''(0)} {3!} = \frac {1}{3!} $$
$$a_4 = \frac {f^{(4)}(0)} {4!} = \frac {1}{4!} $$
......
$$a_n = \frac {f^{(n)}(0)} {n!} = \frac {1}{n!} $$
......
위 식에서, $(e^x)' = e^x$이기에, $e^x$를 아무리 미분해도 $e^x$로 변하지 않고, $e^0=1$이기에 $f(0) = f'(0) = f''(0) = ... = 1$이 되어서 식의 계산이 간단해졌다.
이 계수를 (식 2)에 대입해보면,
$y = \sum _{n=0}^{\infty}{a_n x^n} = \sum _{n=0}^{\infty}{{\frac {1}{n!}} x^n} \quad \quad (식 4)$
(식 4)는 $y = e^x$에 대한 식이다. 그러나 원하는 식은 $y=e$에 대한 식이기에 $x=1$로 놓으면,
$$ y = e = \sum _{n=0}^{\infty}{\frac {1}{n!}} = 1 + \frac {1}{1!} + \frac {1}{2!} +\frac {1}{3!} + ... \quad \quad (식 5)$$
이제 n에 값을 집어 넣으면 $e$의 값을 계산할 수 있겠다.

$e$에 대한 계산법 두 가지를 살펴봤다.
첫 번째 방법은 $e=\lim _{n \rightarrow 0}{(1 + \frac {1}{n})^n}$을 이용하는 것이었고, 두 번째 방법은 $e = \sum _{n=0}^{\infty}{\frac {1}{n!}}$을 이용하는 거였다.
둘 다 똑같은 값을 내지만, 첫 번째 방법에 비해서 두 번째 방법이(매클로린 전개) $e$의 값에 더 빨리 수렴한다.
$e$를 이용한 지수함수와 로그함수의 그래프
$y = e^x$의 그래프는 다음과 같은 형태가 된다. $y=2^x$와 $y=3^x$와 같이 그려봤다. $e$의 값은 $2.7$ 정도의 값이기에, 당연히 2와 3의 그래프 사이에 있고, $y=3^x$ 그래프와 더 가깝게 위치한다.

$y=\ln x$의 그래프는 다음과 같다.

지수함수 및 $e$에 대한 이해
위에서 $e$를 구하는 방법 및 그래프를 그려봤고, 미분하면 자기 자신이 되게 하는 지수함수의 밑이 e라는 것도 살펴봤다. 그러나, 아직 $e$에 대한 근본적인 이해에 접근하진 못했다. 2와 3 사이의 수일뿐인데 왜 중요하고, 또한 왜 자연상수라 부른단 말인가?
사실 지수함수(멱함수라고도 한다.)에 대해서도, 학교에서 배운 적은 있으나, 현실에서 어떤 현상을 보면서 그것이 지수함수 특성을 가진다는 것을 유추해내질 못한다.
먼저 가상의 실험을 통해 지수함수가 뭔지, 그리고 여기서 e라는 숫자가 어떤 의미를 가지는지 살펴보자.
문제 1
아래 그림과 같이 물통에 물이 1만큼 차 있는데(위에서부터 0이고 아래로 갈수록 커지는 눈금), 물을 빼내는 기계를 통해서 물을 빼내고 있다.
관찰을 해보니, 물통 A는 처음 1이었던 물의 높이가 10초 후에 2가 되고, 20초 후에 4, 30초 후에는 8이 되고, 물통 B는 처음 1이었던 물의 높이가 10초 후에는 3, 20초 후에는 9, 30초 후에는 27이 된다고 하자.

문제 1-1
그렇다면, 물의 높이를 H라고 할 때, H를 시간 t에 대한 식으로 나타낸다면 어떻게 될까? 물통 A와 물통 B에 대해 각각 구하시오.
A물통에 대해: $H(t) = ?$
B물통에 대해: $H(t) = ?$
문제 1-2
물통 A에 대해서, 만약 처음 t=0에서의 높이가 1이 아니고 3이었다면 함수 식은 어떻게 되는가?
문제 1-3
물통 A가 처음 높이 1이고 1초마다 높이가 2배씩 증가하고, 물통 B는 처음 높이가 1이고 1초마다 높이가 3배씩 증가한다면 함수 식은 어떻게 되는가?
문제 1-1에 대한 풀이
물통 A에 대해서는 $ H_A(t) = 2^{t/10} $
물통 B에 대해서는 $ H_B(t) = 3^{t/10} $
위와 같이 바로 함수 식이 안 떠오른다면, 아래와 같은 표를 그려보면 알 수 있을 것이다.
| 시간[초] $(t)$ |
0초 | 10초 | 20초 | 30초 | t초 |
| 통 A의 높이 $(H)$ |
$1$ | $2$ | $2 \times 2 = 2^2$ | $2\times 2\times 2 = 2^3$ | $2^{t/10}$ |
| 통 B의 높이 $(H)$ |
$1$ | $3$ | $3 \times 3 = 3^2$ | $3 \times 3 \times 3 = 3^3$ | $3^{t/10}$ |
문제 1-2에 대한 풀이
처음 높이가 3이고 10초마다 2배씩 증가하기에, 시간에 따른 높이 변화를 테이블로 그려보면,
| 시간(t) | 높이(H) | 계산 |
| 0 | 3 | 3 |
| 10 | 6 | 3 x 2 |
| 20 | 12 | 3x2x2 |
| 30 | 24 | 3x2x2x2 |
계산되는 과정을 자세히 보면 $H = 3^{t/10}$ 임을 알 수 있을 것이다.
문제 1-3에 대한 풀이
1초마다 변하기에 물통 A에 대한 식은 $H(t) = 2^t$, 물통 B에 대한 식은 $H(t) = 3^t$가 된다.
문제 2
시간이 $t_1$에서 $t_2$로 변할 때의 물의 높이 변화 비율은 다음과 같이 계산된다고 한다.
$t_1$일 때 물의 높이는 $H_1$이고, $t_2$일 때 물의 높이는 $H_2$라 할 때,
$$ \frac {물의 높이 변화}{시간 변화량} = \frac {\Delta H}{\Delta t} = \frac {H_2 - H_1}{t_2 - t_1}$$
문제 1-3에서, 1초마다 2배씩 높이가 변하는 물통 A를 기준으로 해서 아래 문제를 푸시오.
문제 2-1
시간이 0초에서 1초로 변할 때의 변화 비율을 구하시오. 또한 5초에서 6초로, 10초에서 11초로 변할 때의 변화 비율을 구하고, 이 3개의 비율을 비교하시오.
문제 2-1에 대한 풀이
0초에서 1초로 변할 때:
변화 비율 = $\frac {(2^1-2^0)}{(1-0)} = 2-1 = 1$
5초에서 6초로 변할 때:
변화 비율 = $\frac {(2^6-2^5)}{(1-0)} = 64-32 = 32$
10초에서 11초로 변할 때:
변화 비율 = $\frac {(2^{11}-2^{10})}{(1-0)} = 2048 - 1024 = 1024$
위 값을 테이블로 표현해 보면,

변화율의 크기 변화를 보면, t값이 커질수록 변화율도 커짐을 알 수 있다. 즉, 함수 식 $H(t) = 2^t$에 대한 변화율은 t값에 따라 다르고, t가 증가할수록 굉장히 많이 커진다.
문제 2-2
다음 테이블에 대한 변화율도 구해 보고, 시간의 변화 차에 따라 변화율이 어떻게 변하는지 살펴보시오.

문제 2-2에 대한 풀이
앞의 문제 2-1에서의 값도 같이해서 계산해보면 다음과 같은 값이 나온다. (엑셀에서 계산)

시간차가 미세해짐에 따라 같은 시간 t에서의 변화율이 작아짐을 알 수 있다.
문제 2-3.
t1과 변화율 간에 어떤 관계가 있는지 살펴보시오.
(힌트: 아래 표의 값을 엑셀에서 계산해보고 관계식을 유추해 보시오)

문제 2-3에 대한 풀이

변화율을 t1에서의 물높이인 $2^{t1}$으로 나눈 값인 $b$가, 같은 시간차에서는 값이 같음을 발견할 수 있다.
시간차가 1초일 때는 $b$가 1로 똑같고, 0.1 초일 때는 약 0.7177, 0.0001초 일 때는 약 0.693 정도이다.
따라서, 0.0001초 차이일 때의 변화율을 다음과 같은 식으로 표현할 수 있다.
$$ 변화율 = 2^{t1} \cdot b$$
즉, 변화율은 그 시각에서의 값에 어떤 값 $b$를 곱하면 구할 수 있는 것이다. 그리고, $2^t$에 대한 $b$는 약 0.693
문제 3
문제 3-1
$H(t) = 3^t$에 대해서도 위 문제 2-3과 같은 값 b를 구하고, 문제 2-3에서 구한 값과 비교해 보시오.

문제 3-1에 대한 풀이
표를 구해보면,

0.0001초 간격에 대해서 $2^t$일 때는 b의 값이 약 0.693이었는데, 이번에 $3^t$에 대해서는 약 1.099로 나왔다. 값 1을 기준으로 얘기하면 $2^t$일 때 b는 1보다 작고, $3^t$일 때 b는 1보다 크다.
문제 3-2
위 문제까지 살펴보면, $t1=0$, $t2=0.0001$, 이라 하고 변하는 배수를 a라고 하면, $b = \frac {(a^{0.0001} - 1)}{0.0001}$ 임을 알 수 있다.
이 식을 이용해서 다음 표를 작성해보고, b가 가장 1에 가까울 때의 a 값을 찾아보시오.

문제 3-2에 대한 해답
표의 값을 구해보면,

$a=2.7$일 때 b의 값이 가장 1에 가깝다.
문제 4
변화량 $b=1$이라는 의미를 생각해보고, $b=1$일 때의 $a$가 무엇인지 생각해 보시오
문제 4에 대한 풀이
문제 2-3에서 변화율에 대한 식이 아래와 같음을 살펴봤었다.
$ 변화율 = 2^{t1} \cdot b$
변화율이라는 것은, t2와 t1사이의 간격을 매우 좁게 하면, 시각 t1에서의 미분 값이라고 할 수 있다. (미분의 정의가 그렇다.) 따라서, 위 식에서 변하는 배수 값인 2를 a로 놓고, 시각 $t1=t$로 놓으면 아래와 같은 식이 된다.
$ f'(t) = a^{t} \cdot b$
여기서 원래의 함수 식 $f(t) = a^t$이다.
따라서, 위 미분에 대한 식은 다음과 같이 해석된다.
"시각 t에서의 미분 값은, 원래의 값 $a^t$에 어떤 값 b배한 것과 같다. 여기서 b가 1보다 작으면 미분값이 $a^t$값보다 더 작고, b가 1보다 크면 $a^t$값보다 크며, b가 1이면 미분값은 $a^t$로써 원래의 값과 같다. "
여기서 b 값은 a에 의해 바뀌는 값으로, b=1일 될 때의 a를 찾을 수 있다. 이 값은 약 2.7 정도의 값을 가지고, 자연상수(natural constant) 혹은 오일러 수(Euler's Number)라고 불린다.
즉, $a=e$일 때의 지수 함수인 $f(t)=e^t$에 대한 미분 값은 그대로 $e^t$가 된다.
$e$의 의미
$e$는 $y=a^x$인 지수함수에 대해 미분했을 때 자기 자신의 값이 나올 때의 $a$값이다. 즉, $y=e^x$를 미분하면 자기 자신인 $e^x$가 된다.
미분했을 때 자기 자신의 값이 된다는 의미가 무엇일까?
'자기 자신이 가지고 있는 양만큼만 변화한다'는 의미이다.
$y=e^x$에 대해 $x=2$일 때의 미분 값은 $e^2=7.4$이고, $x=10$일 때의 미분값은 $e^{10}=22026.5$이다. 즉, 미분 값이 원래의 값과 같다는 것이다. 값이 $7$일 때 상태변화값이 $7$이고, $22026$이면 이때의 상태변화값(=기울기)이 $22026$이라는 것이다.
예를 들어, 어떤 현상을 관찰했더니, 값이 작을 때는 적게 변하고, 클 때는 크게 변하는데, 그 변하는 기울기가 그 상태 값에 연관되어 있다면, 이를 $y=e^x$를 이용해서 표현할 수 있다는 것이다.
물이 가득 찬 통에 작은 구멍을 냈을 때, 이 구멍으로부터 나오는 물줄기가 도달하는 거리를 생각해보자.
통의 물이 많을 때는 물줄기가 세게 나와서(=통 안의 물의 변화량이 커서), 물줄기가 도달하는 거리가 길고, 통의 물이 점점 줄어들어서 얼마 없게 되면 물줄기가 약하게 나와서(=통 안의 물의 변화량이 작아서), 물줄기가 도달하는 거리가 작게 된다. 즉, 양이 많을 때는 변화량이 크고, 양이 적을 때는 변화량이 적다.
여기서, 시간에 따른 통 안의 물의 양을 표현하거나, 구멍을 통한 물줄기가 도달하는 거리의 변화가 지수적으로 변한다면, 이를 표현하는 식은 $e^t$가 관여된 식이 될 것이다.
어떤 변화가 지수적으로 일어나는데, 그 변화량이 원래 가지고 있는 양과 같다면, 이는 미분했을 때 원래 자신 값이 되는 $e^x$ 특성을 가지는 것이다.
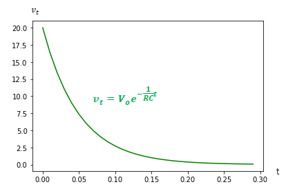
RC 회로에서의 전류의 감쇄
자기 자신이 가진 양만큼 변한다는 것은 전기회로에서 잘 관찰된다. (사실 전기의 흐름은 물의 흐름과 유사한게 많다. 많은 경우 전기의 흐름을 물의흐름으로 이미지화해보면 눈에 보이지 않는 전기의 흐름이 이해되는 경우가 많다.)
아래 그림은 충전 회로의 모습이다.

스위치가 붙어 있는 경우(on인 경우)는 커패시터에 전원(power)의 전압만큼 충전이 된다. 그러다가, 스위치를 때면(off) 커패시터에 축적된 에너지가 저항(R)에서 소비되어 없어진다.

이 때, 커패시터의 전압은 서서히 감소하는데, 실제 그 값을 조사해서 함수식을 시간에 따라 나타내보면, 자연상수 e에 의해 표현된다.

이는,
1) R에 의해서 Power가 소모되기에 $v_c$가 감소하고, 전압이 감소하는 '변화'가 이뤄지기에 커패시터에 전류가 발생
$$ i_c = C \frac {dv_c}{dt}$$
2) 전압기 감소할수록 저항 R에서의 전류가 감소하고, 이에 의해 커패시터 전류도 감소
$$ i_R = \frac {v_R}{R} = -i_c$$
3) 커패시터 전류가 감소할수록 전압의 감소율이 점차 둔화
4) 결국, 전압은 감소하지만 시간이 지날수록 감소율은 둔화.
즉, 커패시터의 전압은 현재 자신이 가지고 있는(=남아있는) 전압만큼 변화하는 것이다. 따라서, 전압이 많이 있을 때는 변화량이 크고, 전압이 얼마 없을 때는 변화량이 적은 것.
물체의 온도 변화량
TV나 모니터 등 가전제품을 오랫동안 동작시키면 열이 발생한다. 그리고, 전원을 꺼도 그 열은 상당시간동안 유지된다. 열이 식는 변화량은, 처음에는 주위 공기와 온도차가 많이 나기 때문에 급격하게 온도가 내려가지만, 주위 온도와 차이가 많이 나지 않게되면 미열의 상태가 상당 시간 유지된다.
이처럼 물체의 온도 변화도 시간에 대한 지수함수의 형태로 변하고, 실제 계산을 해보면 그 밑수는 역시 $e$로 표현된다. (이러한 법칙을 뉴턴의 냉각법칙이라 한다. )
자신이 가진만큼 변하는 것은 자연현상뿐 아니라 우리 일상에도 다반사다.
돈을 버는 속도도 처음 종자돈을 마련하기까지가 힘들지 어느정도 돈이 돈을 버는 정도가 되면 가속도가 붙는다고 한다. 가진만큼 더 버는 것이다.
물론 돈이 없어지는 것도 마찬가지일 수 있다. 복권에 당첨된 사람들 혹은 수십 수백억 돈을 벌었었다는 연예인들이 종종 재산을 탕진하는 것을 보면, 일반 돈이 없는 사람들에게는 이해가 가지 않는 일이다. 돈이 있는 만큼 그 변화량도 크다. 많이 가지고 있으면 서민들이 상상할 수 없을 만큼 가파르게 돈의 변화가 생기는 것이다.
$e$에 대한 또 다른 해석은 나누기와 곱하기의 트레이드 오프간 경쟁의 종착점이라는 것이다.
| 이것은 누군가가 주장한 것을 쓴 것이 아니라, 필자가 $e$에 대한 또 다른 해석을 해본 것이다. |
이 글의 앞 단에, $e$의 값을 유도하기 위해 $y=a^x$에 대한 미분을 하고, 미분값이 다시 $a^x$가 될 때의 $a$값이 $e$라는 것을 유도할 때, e의 값은 다음 식을 만족하는 값이라 한 바 있다.
$$ e = \lim _{t \rightarrow 0}{(1+\frac{1}{t})^t}$$
이 식을 해석해보면,
- t가 증가할수록 지수함수의 밑수인 $1+\frac {1}{t}$의 값은 작아진다. 1을 t로 나누는 $\frac {1}{t}$ 값이 t가 클수록 작아지기 때문이다. 당연하다. 나누는 값이 커지면 그 값은 작아지는 것이기에.
- t가 증가할수록 지수함수의 지수승인 t값은 커진다. 지수승의 의미는, 밑수를 지수승 갯수만큼 곱하는 것이기에, t가 커질수록 지수승된 값도 커진다.
- 위 두개의 사실을 보면, t가 커질수록 1번 조건에 의해 작아지고, 2번 조건에 의해 커진다. 1번과 2번의 겨룸이다.
1번은 나눗셈에 의한 작아짐이다.
2번은 곱셈에 의한 커짐이다.
이미지로는 아래와 같은 느낌이다.

이 두 개의 요인이 똑같이 t가 커짐에 따라 한 쪽은 커지게, 한 쪽은 작아지게 하는 요인으로 작용한다. 이 두 요인에 의해 전체 값은 어떤 특정값으로 수렴한다. 힘의 균형을 찾는 값이 존재하는 것이다. 그 값이 $e$이다.
무한대 기간에 대한 복리
이러한 특성을 잘 설명할 수 있는 것이 은행 적금에 대한 이자값이다.
은행에 돈을 예금하면 이에 대한 이자가 계산되어 만기일에 지급된다. 1년 이자율이 12%라고 하면, 1월 1일 100만원을 예금하면 1년이 지난 다음 해 1월 1일(혹은 그 해의 12/31일)에 원금 100만원과 함께 이자 12만원$(=100 \times 0.12)$이 되는 것이다.

수식으로 계산해보면, 원금을 $A$라고하고 이자율을 $r$, 이자의 지급 회수를 $n$이라고 하면 만기일에 $A(1+r)^n$ 만큼이 지급된다.
위의 경우를 보면 이자율이 1년에 12%이기에, 6개월이면 6%라고 얘기할 수도 있다. 그렇다면, 은행에서 6개월에 6%짜리 적금상품을 만들었고 여기에 100만원을 12개월 동안 넣어두면 얼마가 될까?

6월달 말에 처음 정산될 때 106만원이 된다. 원금 100만원에 이자 6만원(이자가 6개월에 6%니깐)이 합쳐져서 106만원이 된것이다. 그리고 이 106만원이 다시 적금되어 6개월이 지난 12월 말에 다시 이자 계산이 된다. 계산해보면 112.36만원이 된다. 1년단위 12%로 이자를 받는 것보다 금액이 더 크다.
이 경우를 수식으로 살펴보면, 원금을 $A$라하고 원래 12개월일 때의 이자율을 $r$, 그리고 이자 지급 횟수를 n이라하면, 만기시에 $A(1+\frac {r}{n})^n$ 만큼이 지급된다.
이때 주의해서 볼것은, 원래 어느 특정 기간동안의 이자율을, n번의 횟수로 단순하게 나눠서 계산했다는 것에 유의. 12개월에 12%였으면, 6개월 마다를 기준으로 하면 6%, 한 달 기준으로 이자를 지급한다면 1% 같이.
이제 한 달 간격으로 이자를 받는 경우를 생각해보자. 이자율은 12로 나눠서, 한달에 1% 씩.

첫번 째 이자 지급일은 1월말이다. 이 때는 $100(1+0.01)=101$만원이 된다. 이게 다시 저금이되서 2월말에 다시 이자 계산이 되는데 이 때는 $100(1+0.01)^2=102.01$만원.
이렇게 계속해서 12월까지 가면, 12월 말에 받게되는 최종 금액은 112.6825만원이되어, 1년에 한 번 이자를 받을 때보다, 6개월에 한 번 이자를 받을 때 보다도 더 크다.
- 1년 단위 이자 계산하는 경우: 112만원
- 6개월 단위 이자 계산하는 경우: 112.36만원
- 12개월 단위 이자 계산하는 경우: 112.6825만원
기간을 짧게해서 이자를 받으면, 그 이자율을 기간에 맞게 산술적으로 공평하게 나눠서(1달 기준이면 12개월치 이자 12%/12 = 1%) 지급을 한다고 해도, 이상하게도 쪼개어서 받을 수록 더 금액이 커진다.
이는 이자율이 $\frac {r}{n}$로 작아지는 것에 비해, n승으로 곱해지는 것$(1+\frac {r}{n})^n$의 효과가 더 크기 때문이다.
그렇다면 쪼개는 수 $n$을 무한대로하면 어떻게 될까? 받는 금액이 무한대로 커질까?
이 글을 처음부터 읽은 이는 당연히 아님을 알고 있을 것이다.
답은 무한대로 커지지 않는다. 평형점이 있다. 그 값이 $e$다.
$n$을 무한대로 쪼개면, 받는 금액은 원래 원금 A의 $e^r$배가 된다. 즉, $Ae^r$
예를들어 원금 100만원을 넣고 연 12% 이자인데, 이를 0.0001초마다 이자가 계산되게 복리로 하면, 1년이 지났을 때 받는 금액이 $100만원 \times e^{0.12} = 112.7497$
무한대로 쪼개면 한 번에 이자 12%계산해서 받은 112만원보다 7497원을 더 받게 된다.
| 우리나라 사람들에게 이런 질문을 해보자. "당신에게 1억원 여윳돈이 있고 이를 은행에 1년간 저금하려는데, 은행에서 2가지 조건을 내걸었다. 첫번 째 조건은 연 2% 단리(1년 후에 이자로 200만원을 주겠다는 것) 두번 째 조건은 연 1% 기준의 월복리(월별로 이자를 계산해주겠다는 것. 즉, 월별로 $\frac {1}{12}%$씩 복리로) 어떤 것을 선택하겠는가?" 아마도 많은 이가 두번 째 조건을 선택할 것이다. (복리가 주는 잇점이 매우 크다는 잘못된 환상이 우리에게 있다고 생각된다.) 첫번 째는 1억 200만원을 받게 되고, 두번 째는 1억 100만원 정도를 받게된다. (정확하게는 101,004,596원) 더 적게 받는다. 1% 월 복리는, 그냥 연 1% 복리랑 차이가 별로 없다. 4596원 차이가 날뿐 여기서 한가지 더, 그럼 그냥 2% 복리로 은행에서 해준다고 한다. 그것도 무한대 복리로. 그렇다면, 엄청 기뻐해야할까? 연 2%에 대해 월 복리로 하면, 그냥 단리 2%에 비해 18,436원을 더 받는다. 연 2%의 무한대 복리로 하면, 단리 2%에 비해 20,134원을 더 받는다. 약 2만원 더. 별 차이 없다. (1억원 기준으로 $\frac {2}{10,000}$ 즉 0.02%로 작다는 얘기다. 2만원이 돈 가치가 없다는 것은 아닌다. ) 왜 이럴까? 간단히 이렇게 생각하면 된다. 무한대 복리를 하더라도 $e^r$ 배이다. 그럼 연 2%라고 하면 $e^{0.03}=1.0202$배 단리일 때의 1.02배보다 0.0002배 정도(2만원) 더 받는 거 뿐이다. 지수함수의 특성이, 낮은 값일 때 기울기 값이 작고, 큰 값으로 가야 기울기가 크기 때문이다. 지금처럼 연 2~3%인 이자 상황에서는 복리라고해서 별 차이 없다. 연 8%정도는 되어야 조금 차이를 느낄 수 있을까? 연 8%. 80~90년대 얘기다. 현재로선 어림없는 얘기다. 복리 환상에서 벗어나야 한다. |
무한대 복리일 때 $e^r$배가 되는 이유
원금이 $A$, 총 이율이 $r$, 나누는 횟수를 $n$이라고 했을 때, 복리에 의해 최종 지급되는 금액은 $Y=A(1+\frac {r}{n})^n$이다.
여기서 $n$을 무한대로 보내면(무한대로 쪼개서 이자를 지급하겠다는 것이 복리니깐),
$$ Y = \lim _{n \rightarrow \infty }{A(1+\frac {r}{n})^n}$$
$$ = A\lim _{n \rightarrow \infty }{(1+\frac {r}{n})^n}$$
$$ = A\lim _{n \rightarrow \infty }{{({(1+\frac {r}{n})}^{\frac {n}{r}})}^{r}}$$
$$ = A\lim _{n \rightarrow \infty }{((1 + \frac {r}{n} )^{\frac {n}{r}} )^r }$$
let, $t = \frac {n}{r} $
$$ Y = A\lim _{n \rightarrow \infty}{((1+\frac {1}{t})^t)^r}$$
여기서 $e=\lim _{n \rightarrow \infty}{(1+\frac {1}{t})^t}$ 이기에
$$ Y = Ae^r$$
복리 계산에서도 봤듯이, 원래의 값을 n으로 나누고 그것에 대해 n승 하게되면, n으로 나누는 것에 의한 하강 효과와, n승에 의한 상승 효과가 서로 상쇄되서, 끝내는 값 $e$로 귀결된다.
-끝-
'Information > 수(Number)' 카테고리의 다른 글
| 등각 나선, 나방이 광원 주위로 몰려드는 이유 (0) | 2020.10.31 |
|---|